学习董责险三
【董责险系列三:】
上文提及了A股民事索赔案例近年来层出不穷,而康美药业案更是达到了单案赔偿金额最高,除了直接参与造假的董事长以外,并未直接参与的独立董事也受到牵连,其中5名独董承担了5~10%的连带赔偿责任,平均承担金额超过亿元。导致事件发生后,各上市公司独立董事纷纷选择辞职,而独董辞职,又引发股民焦虑。

例如:2021年11月22日,开山集团股份有限公司(证券简称:开山股份,证券代码:300257.SZ)控股股东开山控股集团股份有限公司的一则“严正声明”,让公司此前“风平浪静”的独董辞职事件,陷入争议。

独董的离职潮也让原先仅仅是舶来品的“董监高责任险”终于被大部分上市公司注意到了。

我们来学习了解董监高责任险。这种保险到底涵盖哪些保障?

董事、监事及高级职员责任保险简称董责险,是指公司或者公司、高管共同出资购买,由保险公司负责补偿董事及其他履行公司管理职能的人员在履行公司管理职能时,因其不当行为,需由其对公司或第三人承担民事赔偿责任的一种职业责任保险。
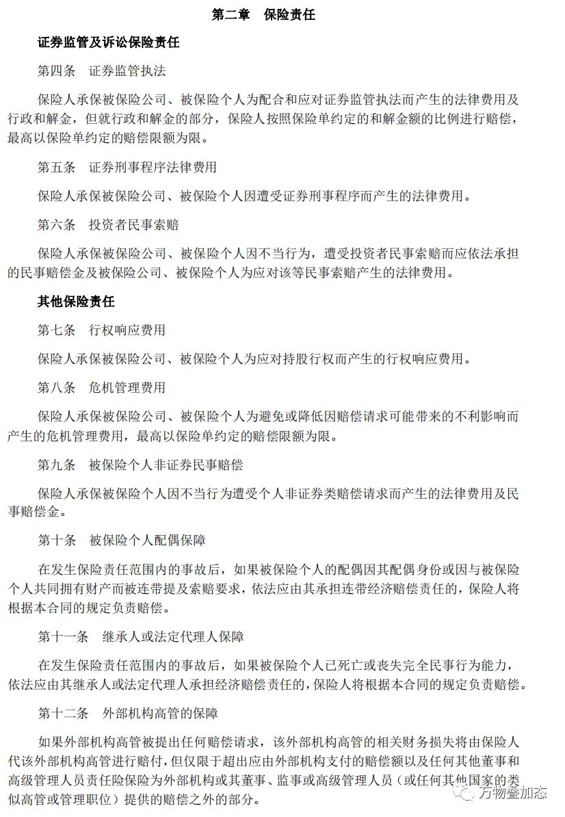
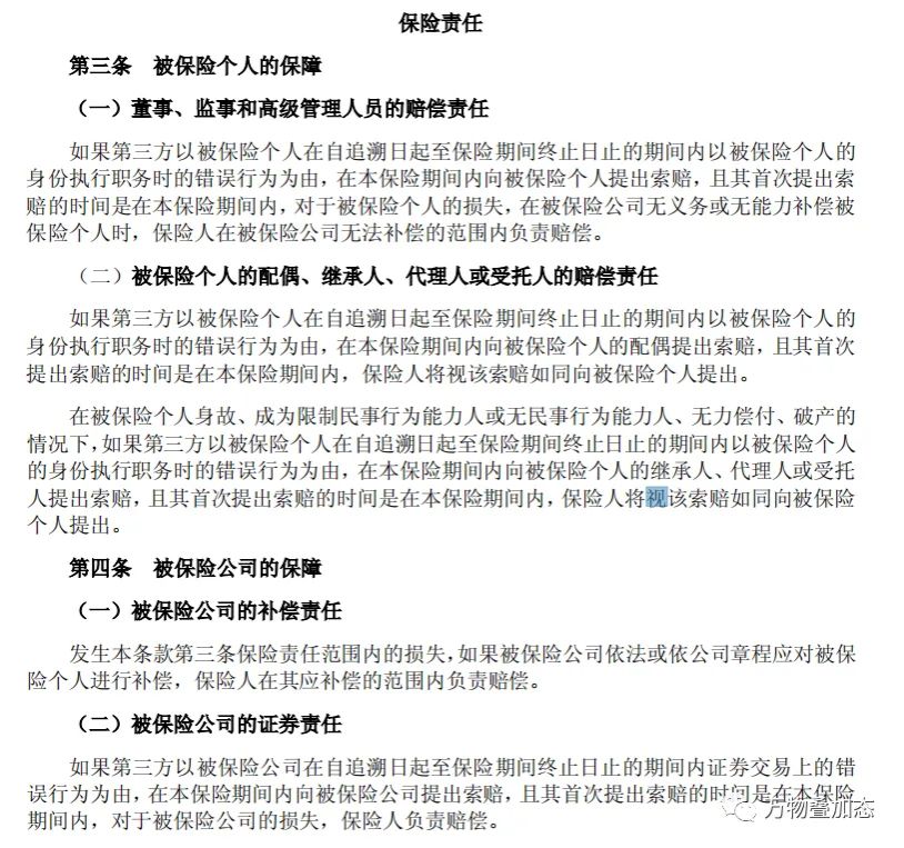
董责险的保险责任可以从董监高个人责任和公司责任两个方面来看。

公司不予补偿的董监高个人责任:公司依法或因财务困难不能补偿董监事高管因履职过程中的不当行为依法应该承担的赔偿责任,由保险公司直接赔偿给有关个人。
公司予以补偿的董监高个人责任:公司对董监事高管的管理责任应该并能够予以补偿,在公司对个人赔偿责任补偿后,由保险公司扣除保单中规定的免赔额后再赔偿给公司。

公司证券责任:保障公司基于证券有关索赔而承担的法律赔偿责任。
公司雇佣行为责任:保障公司与歧视、不当解雇、骚扰等雇佣行为有关的法律赔偿责任。
以上即是董责险的保障部分,但董责险条款中还有其它扩展保障部分。我们查找了当前在售保险公司的董责险条款,以下结合保险条款具体阐述。我们选择了几家保险公司的条款来了解:
比如如下描述:

我们看到,虽然各家保险公司董责险的赔偿范围和条款略有不同,但大部分都包括董监高在履行管理职责过程中因为不当行为而应承担的对外赔偿责任,主要包括律师费、诉讼费、和解金等,保单扩展还包括调查费用、保释费、公关费以及危机处理费等。有些保单还包括有中国特色的行政和解金、为响应股东行权产生的行权响应费用(见注1)等。

为了加强大家印像,我举康美药业财务造假案为例:
诉讼费:康美药业案诉讼费高达1200余万元,法院判令由承担责任的被告共同承担。
律师费:从几十万元到几百万元不等,康美药业案中各董监高更是单独聘请了自己的律师,使得全案律师费数倍增长,预计总计达数千万元。
康美药业财务造假案除了上述在判决书中较为显性的费用,在整个案件办理过程中,可能产生巨额的隐形费用有如下:
损失核定费:部分被告自行委托第三方机构就投资差额损失、系统风险、非系统风险等问题进行核定。根据案件数量和复杂程度,该部分费用少则几万元,多则可能上百万元。
调查费用:董监高在面对调查时也会聘请律师,寻求法律意见,以便合法配合调查。部分保单将调查费用纳入扩展保障。

危机处理费:部分董监高以及公司在面对特殊情形时也会聘请公关公司进行危机处理,部分保单也提供相关的扩展保障。
证券赔偿:法院判决,经投保基金测算,康美药业案涉虚假陈述行为所导致的52037名投资者损失为2,458,928,544元,法院对投资者的该部分赔偿主张予以支持。
我们看到上市公司面临索赔时,可能产生的以上各项巨额费用,因此我们就能够理解以下一些事实:
截至目前,美股上市企业董责险投保率高达99%,投保费率约5%(法律环境差异较大,其面临的董责险风险较大)。
H股:半强制
港股的上市规则附录第14条规定:在香港联交所上市公司必须为董事购买保险;如果未能合规则,需要在年报和中报中披露未购买原因。目前,H股投保比例在85%以上。
但是多年的保险经验教育我们在购买保险时不能盲目:董责险到底怎么赔?哪些赔?哪些不赔?为啥很多人认为,康美药业即使购买了董责险,也会被保险公司拒赔?
注1:解释下什么是行权响应费用 : 持股行权即持有股票行使股东权利,投资者依法自行或联合其他投资者共同行使股东权利。在董责险条款背景环境中,包括:中小上市公司股东委托投服中心行使提案权、表决权等股东权利、关注上市公司收购资产标的合理性、关注出售资产估值是否合理、是否存在贱卖,关注交易对方是否有支付能力;关注高买低卖案例中董事是否充分勤勉履职等等。 而上市公司为应对投资者持股行权会产生下列各项合理且必要的费用、成本和支出: 1. 聘请外部律师所发生的法律咨询费、律师费; 2. 聘请外部专家或咨询机构提供评估、分析或处理建议等服务的服务费;